上海银行贷款公司(上海贷款公司好做吗)
近日,“头部城商行”之一的上海银行,突然登上了金融业新闻热榜,这源自监管重罚被曝光。
11月17日,据国家金监总局上海分局披露,上海银行吃了两张罚单,合计被罚总金额1380万元,牵涉“不良贷款余额数据报送存在偏差、漏报多项EAST数据及理财产品期限错配”等32项违法违规事项。


被曝后不久,上海银行借媒体解释说,该次被罚事件发生在2017年至2021年,该行高度重视,及时推进落实各项整改等。
无独有偶。今年4月下旬,上海银行因牵涉结售汇、外币理财、内保外贷等8项违法事实被国家外汇管理局上海市分局罚没9854万元,被业内称之“天价”罚单。
上海银行涉“千万级”罚单,还不止于今年。
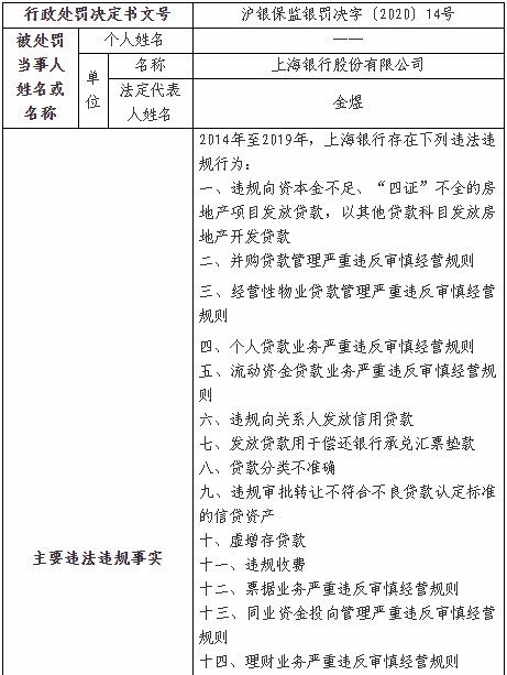
2020年8月中旬,上海银保监局曾曝光了上海银行在2014年至2019年期间牵涉违规向房地产项目放贷、虚增存贷款、多项贷款业务严重违反审慎经营原则等23项违法违规事实,被罚没约1652.16万元。

从处罚事项及理由看,上海银行牵涉“违反审慎经营原则”频率颇高,这是银行经营的大忌,而“虚增存贷款”则不免让外界怀疑其过往财报潜藏“水分”或“虚胖”的可能。
所以说,国家金监总局“从严监管”,及早发现重大问题,才有可能降低、减少银行业特别是近几年规模扩张迅猛的中小银行日常经营中的违法违规风险。
实际上,上海银行的资产规模已超过部分大型股份制银行,截至今年9月底已达到3.059万亿元,在城商行阵营中,仅次于“领头羊”的北京银行及江苏银行。
2014年末,上海银行总资产突破1万亿元,到2018年末总资产突破2万亿元,今年中期末总资产首破3万亿元,资产扩张步伐确实很猛,也加剧了城商行“马太效应”,强者恒强。
今年前三季度,上海银行取得营收392.73亿元,同比减少5.76%;归母净利润173.45亿元,同比增长1.03%。其中,第三季度营收同比下滑5.96%,归母净利同比微增0.38%。
截至2023年9月底,上海银行总资产规模如上所述,比去年底增加6.27%,其中存款余额约1.666万亿元,较上年底增加5.99%。
得益于资产较快扩张,上海银行不良贷款率从去年底1.25%降至1.21%,但不良贷款余额165亿元,比去年底增加了2个多亿元。
就不良贷款余额构成而言,上海银行次级贷款余额73.77亿元,比去年底49.63亿元增加了24.14亿元;可疑类贷款余额13.88亿元,比去年底减少14.75亿元;损失类贷款77.36亿元,比去年底减少7.32亿元。
同期末,上海银行拨备覆盖率290.2%,比去年底下降了1.59个百分点,拨贷比3.5%,比去年底下降0.14个百分点。
作为头部城商行,上海银行更应该起到表率作用,持续加强内控和合规管理,依法稳健经营,健全制度体系等,推动各项业务可持续发展。