文艺复兴名词解释(名词复兴文艺解释图)
//
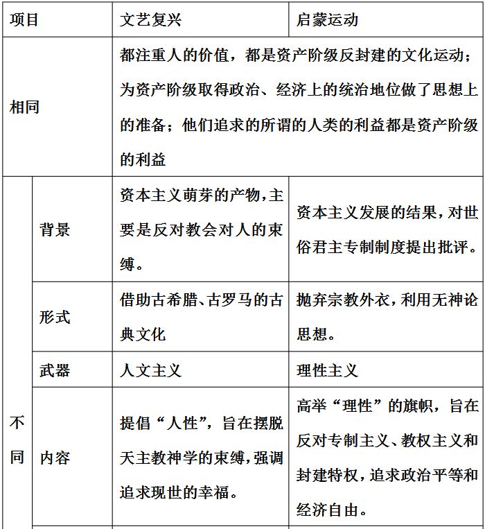
文艺复兴宗教改革和启蒙运动简表
//


异同对比:


文艺复兴、宗教改革、启蒙运动对宗教的态度
文艺复兴:信仰宗教,反对宗教的神学世界观—–禁欲苦刑,注重现世的幸福。
宗教改革:以一个新的宗教权威代替天主教会,罗马教皇的权威。
启蒙运动:反对教会的教权主义,对宗教持理性态度,主张信仰自由。
文艺复兴、宗教改革、启蒙运动的影响
文艺复兴影响:
①适应了西欧资本主义发展的需要,为近代自然科学和各种学术的发展清除了思想障碍。
②人文主义思潮的宣扬,打破了中世纪神学制度,掀起了一股思想解放的大潮。
③动摇了神学的无上权威,对宗教改革的作用也起了一定的推动作用。
①思想上:给封建思想以沉重打击,极大地解放了人们的思想,推动了欧洲资本主义经济的发展。宣扬为创造现世幸福而奋斗的精神,为后来启蒙思想打下了基础
②政治、经济上:推动了反封建斗争的高涨,为新航路的开辟以及殖民扩张注入了精神活力。为资本主义制度的胜利和发展开辟了道路
③文化上:创造了光辉灿烂的文化,掀起了世界文明的新篇章,促进了科学的发展和生产力的进步。
④自然科学上:人文主义提倡科学实验,注重实践,催生了近代自然科学
局限性:文艺复兴的艺术家还是乐于接受教皇及教会的保护,对教会势力抱和解的态度,人文主义者没有也不可能彻底抛弃宗教;大多数人文主义者把古代那些迷信落后的东西如魔法、巫术和占星术等也保存了下来
宗教改革影响:
①解放了思想,人文主义得到进一步的传播和发展。
②促进了西欧各国民族文化和教育事业的发展。
③使人们进一步摆脱天主教会的思想禁锢,在改革过程中产生的新教思想还为后来的资产阶级革命提供了思想武器。
④欧洲宗教改革家虽然都是虔诚的基督徒,但并不迷信传统、陈规,他们用人文主义宗教观挑战以教皇为首的宗教权威,为西欧社会的思想解放、为人类不断认识自己的历史写下了发人深省的一页。
启蒙运动影响:
①启蒙运动是欧洲历史上又一次伟大的思想解放运动,启蒙思想家阐释的自由、平等、人权、民主法制和三权分立等思想,丰富和发展了人文主义的内涵,把反封建和反宗教神学的斗争推进到反对封建专制制度、建立资产阶级“理性王国”、根据阶级利益建构政治制度的高度,比文艺复兴人文主义更为彻底,更具鲜明的政治革命性质。
②为资产阶级革命做了舆论准备。
③为人类社会创造了宝贵的精神财富。
对欧洲:
①进一步解放了人们的思想,冲击着欧洲的封建专制统治;②为法国大革命做了充分的思想动员。
对世界:
①鼓舞了殖民地半殖民地人民争取民族独立的斗争。
②成为人们追求解放的精神武器。
③有力地批判了封建专制制度及其精神支柱——天主教会,描绘了未来“理性王国”的蓝图,为资产阶级革命提供了思想上和理论上的准备;对19世纪以后的亚洲国家有很大影响。
【要点精解】
1.把握文艺复兴运动首先开始于意大利的原因。
【点析】
(1)经济方面,十四五世纪,意大利出现了佛罗伦萨和威尼斯等著名的工商业城巾。这些城市各自独立,为了在激烈的竞争中取得优势,纷纷采取鼓励发展工商业的政策,促进了经济和社会的发展,出现了资本主义萌芽和资本主义生产关系,封建神学严重阻碍了资本主义的发展,这是文艺复兴运动首开始于意大利的最主要条件,也是人文主义思想产生的根本原因。
(2)阶级方面,新兴资产阶级兴起,要求冲破封建制度的束缚,发展资本主义。要求摆脱宗教神学的桎梏,享受生活的快乐。
(3)文化知识方面,意大利是古代罗马的故乡,意大利人能够接触到大量的古代希腊罗马文化遗存,还有机会得到拜占廷帝国保留的古代希腊罗马文化典籍。意大利众多人才是文艺复兴的重要条件。造纸、印刷术的传入,极大便利了欧洲文化的发展。地理大发现的成就,激发对未知领域的探究欲望;
(4)一些对宗教文化钳制思想不满的先进知识分子,从古代希腊罗马文化遗产中找到了共鸣。他们通过欣赏、闸释古典文化充满人性的美,表达他们对现实生活的希望,从而掀起了一场思想解放运动。这场运动因为打着复兴古代希腊罗马文化的旗号,因而被人们称为文艺复兴运动,实质是一场宣传资产阶级思想的文化运动。
2.对启蒙运动的核心和启蒙运动的核心思想主张的辨析
【点析】
(1)启蒙运动是对文艺复兴运动的继承和发展。“理性主义”是启蒙运动的核心。所谓“理性”是指人自己思考,运用自己的智力去认识、判断和理解事物的能力。启蒙运动思想家们高举理性主义的大旗,积极宣传反宗教神学、反封建专制的主张,理性主义是启蒙运动的核心旗帜。
(2)启蒙思想家们呼唤用理性的阳光驱散现实的黑暗,努力构建一个民主和科学的美好时代。他们以生动的文笔猛烈抨击天主教会的权威和迷信,反对专制和愚昧,提倡科学、自由和平等。启蒙运动把斗争矛头既指向基督教会,又全面指向封建制度。启蒙运动思想家们的核心主张是反封建制度,集中批判的内容是封建的专制主义、教权主义。它们的目的是一方面要消灭专制主义王权、等级制度和打倒天主教的世俗权威;另一方面是要建立起保证他们所要求的政治民主、权利平等和个人自由的理性社会。
3.分辨西方不同时期人文精神的内涵
【点析】
①古希腊时期的人文精神:智者学派的某些思想是西方思想史上人文主义精神的最初体现。提出“人是万物的尺度”的主张,一下子就把人置于世界和社会的中心。这是在原始宗教和自然统治之下人类自我意识的第一次觉醒。
②文艺复兴和宗教改革时期:批判神权统治,鼓吹人性解放和思想自由;崇尚理性和科学,追求知识。
③启蒙思想对人文主义的发展:启蒙运动丰富和发展了人文精神的内涵,把反封建、反宗教神学的斗争推进到反对封建专制制度、建立资产阶级“理性王国”、按照资产阶级利益构建政治制度的高度上来。
4.文艺复兴运动和宗教改革对待基督教的态度
【点析】
文艺复兴与宗教改革对基督教的态度:二者反对的是封建的教会压制人性,搜刮人民,教权高于世俗权利等宗教思想,并不是放弃基督教。文艺复兴借用宗教题材认识并揭露教会的腐朽、罪恶,揭示人性和肯定人的价值,但还是对教会势力抱和解的态度;宗教改革是披着宗教的外衣进行反封建,反对只是宗教的烦琐仪式和教皇的特权地位,并未完全否定基督教神学思想的统治,二者都带有一定的宗教色彩。
//
典例解析
//
1、下图反映的历史事件出现的最主要原因是()

A.意大利本身的文化遗产和人才结构
B.新航路的开辟
C.封建教会神学世界观的束缚
D.意大利最早出现资本主义萌芽
【解析】:此题易错选为A,错因是不能准确地理解把握文艺复兴运动首先开始于意大利的原因。通过观察图结合文艺复兴时期的文学贡献判断右图反映的是文艺复兴运动。意大利是古代罗马的故乡,意大利人能够接触到大量的古代希腊罗马文化遗存,还有机会得到拜占廷帝国保留的古代希腊罗马文化典籍,意大利人才众多,这些是文艺复兴开始于意大利的重要条件,但不是最主要条件。文艺复兴时期的思想家们并不是在复古古希腊、罗马文化,只是借古代复兴古文化之名宣传新的资产阶级思想,打破宗教神学的精神束缚。文艺复兴的出现反映的是资本主义萌芽出现与发展。故D项符合题意。
【答案】:D
2、启蒙运动的核心思想主张是()
A.肯定人,注重人性
B.把人从宗教束缚中解放出来
C.理性主义
D.批判专制和特权,追求民主、平等和自由
【解析】:此题易错选为C,错选原因是对启蒙运动的核心和启蒙运动的核心思想主张辨析不清。“理性”是启蒙运动的核心,但不是启蒙运动的核心思想主张。启蒙运动的 “核心”和启蒙运动的“核心思想主张”是两个不同的概念。启蒙运动的“核心思想主张”是启蒙思想家在“理性”这一启蒙运动核心思想的指导下提出的主张看法。欧洲启蒙运动的思想核心是用理性主义批判专制主义、教权主义,追求政治民主、权利平等和个人自由。理性主义只是工具而已。文艺复兴把斗争矛头指向基督教会,强调人性。A、B属于文艺复兴的主张。
【答案】:D
3、18世纪的法国,越来越多的人不再盲从统治者的说教,学会了用自己的头脑思考问题,他们思考的问题与文艺复兴、宗教改革时期相比,突出表现在()
A.批判神权统治
B.提倡人性解放
C.倡导思想自由
D.构建理性王国
【解析】:本题极容易错选C,错因主要是没有很好的理解不同时期人文思想的内涵。解答本题注意比较三次思想解放运动的异同,三次运动都对神权进行了批判,都主张人性的解放和思想自由,但启蒙运动还对未来社会进行了理性的设计,故D是不同于前两次运动的表现。
【答案】:D
4、对下列两位中西思想家的的共同点表述正确的是()

黄宗羲 伏尔泰
A.都突破了封建思想的束缚
B.都主张否定君主专制
C.变革政治制度,实行君主立宪
D.主张法律面前人人平等
【解析】:本题易错选A、C,错因主要在于没有很好的比较分析明清时期反封建的民主思想和18世纪欧洲启蒙思想的异同。观察图,回忆黄宗羲和伏尔泰的主要思想主张和影响进行分析。二者生活的时代差不多,但是黄宗羲仅是否定君主专制,并未突破封建思想的束缚,更没有提出政治制度构建问题,因而黄宗羲与伏尔泰的相似之处主要表现在都反对专制皇权,批判君权。
【答案】:B
5、文艺复兴和宗教改革对社会历史发展的主要贡献是()
A.否定了基督教神学思想的统治
B.没收了天主教会的财产,打击了封建势力
C.为西欧资本主义的发展初步解除了精神枷锁
D.确立了资本主义社会的政治构架
【解析】:本题易错选A,错选原因是对文艺复兴运动和启蒙运动对待宗教的态度理解不准确有关。文艺复兴主张人性的解放,肯定现实的人生,并不反对天主教,且借用宗教题材进行文学艺术创作;宗教改革是主张进一步解放人性,反对宗教的烦琐仪式和教皇的统治地位,并不主张废除天主教,故排除A。两次运动都是思想解放潮流,推动了人们的思想解放,故C符合题意。B项明显不符合史实,D属于启蒙运动的成果。
【答案】:C
6、右图是16世纪的著名画作《路德焚烧教皇令》。这一历史现象所反映的重要信息是

A.路德主张“因行称义”说
B.人文主义的思想开始萌芽
C.宗教改革旨在推翻天主教
D.路德反对天主教思想禁锢
【解析】:本题易错选C,针对教皇借口修缮圣彼得大教堂兜售免罪符敛财,马丁·路德焚烧了教皇令,否定了教皇的权威,但马丁·路德并不反对天主教,因为他的运动是披着宗教的外衣进行的,他反对的只是天主教繁琐的仪式、天主教的欺骗及其搜刮人们钱财的做法,故D正确,C项错误。A项是马丁·路德主张,只要信仰上帝就可以获得拯救,不符合图所反映的含义,B项不符合史实。故正确答案为D。
【答案】:D
7、(上海高考)人们往一座古老建筑的墙上发现了一幅画(右图).它反映了西欧中世纪某个阶段的政教关系。其持征是()

A.教皇拥有无上的权威
B.教皇成了君主的人质
C.教皇和君主各持权柄、互不干涉
D. 教皇和君主互相依存、互相利用
【解析】:从图片提供的历史信息看,教皇与君主并驾齐驱,共同管理西欧社会,反映了两者相互依存、相互利用的关系,即教皇利用世俗权力凌驾于社会的最高层,世俗权力利用教皇赋予的神赋权力维系自身的统治地位。
答案:D
8.(上海高考)“……就是人类脱离自己所加之于其自身的不成熟状态”,“不成熟状态就是不被别人引导,就对运用自己的理智无能为力”,“要有勇气运用自己的理智!”以上省略的内容应是
A. 宗教改革
B.文艺复兴
C.启蒙运动
D.空想社会主义
【解析】:材料突出用人的理性来摆脱自身不成熟的状态,强调理性的文化运动所对应的是启蒙运动,其核心就是理性主义。
答案:C
9.(天津高考)“17世纪末科学革命的胜利为启蒙运动奠定了基础”。这是因为
A.科学革命为启蒙运动奠定了理性主义思想基础
B.科学革命为启蒙运动奠定了人文主义思想基础
C.有些启蒙思想家本身就是科学家
D.科学革命和启蒙运动都反对封建统治和天主教会
【解析】:17世纪末科学革命的重大胜利沉重打击了天主教会,更加解放了人们的思想,人们以更加科学、理性的思维看待当时的社会,从而为启蒙运动奠定了理性主义的思想基础成为启蒙运动兴起的原因之一,故选A。启蒙运动的人文主义思想主要来源于文艺复兴和宗教改革;故B不正确。C、D两项则体现不出科学革命与启蒙运动之间的内在关系。
答案:A
10.(山东高考)下列选项中不能体现继承与发展关系的是
A.智者学派思想——人文主义思潮
B.牛顿经典力学——爱因斯坦相对论
C.君权神授说——社会契约论
D.罗斯福新政——二战后西方国家经济调整
【解析】:“君权神授说”是宣扬君主的权力是来自神的,所以众人应该服从于他的统治,这种思想是服务于君主专制的。“社会契约论”则宣扬人民有反抗暴君专制的权力的。二者是相矛盾的。
答案:C
